Ответы
Ответ дал:
0
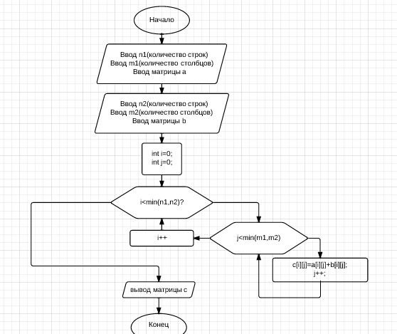
Скучные они)) если, что то не понятно то спрашивай) я просто не знаю, что пояснять
Приложения:
Ответ дал:
0
спасибо огромное))) а ты машину Тьюринга знаешь?
Ответ дал:
0
составить программу для машины Тьюринга:
1)которая добавляет к слову из единиц две единицы слева;
2)которая сдвигает слово из единиц на две единицы вправо;
3)которая переводит слово муха в слово слон, а остальные слова удаляет.
1)которая добавляет к слову из единиц две единицы слева;
2)которая сдвигает слово из единиц на две единицы вправо;
3)которая переводит слово муха в слово слон, а остальные слова удаляет.
Ответ дал:
0
или знаете того, кто в этом разбирается?
Ответ дал:
0
Что в блок-схеме делают непонятные нерусские слова, типа "int", "div" и т. п.?
Вас заинтересует
3 года назад
8 лет назад
8 лет назад
11 лет назад
11 лет назад