• Предмет: Алгебра
  • Автор: DADADER
  • Вопрос задан 11 лет назад

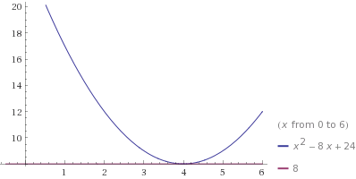
при каких значениях c парабола y=x^2-8x+c расположена выше прямой y=8

Ответы

Ответ дал: Аноним
0

 при значениях c > 24

парабола y=x^2-8x+c расположена выше прямой y=8

Приложения:
Вас заинтересует