• Предмет: Алгебра
  • Автор: Аноним
  • Вопрос задан 10 лет назад

Буду благодарен даже за одно решенное задание,спасибо заранее

Приложения:

Ответы

Ответ дал: NNNLLL54
0
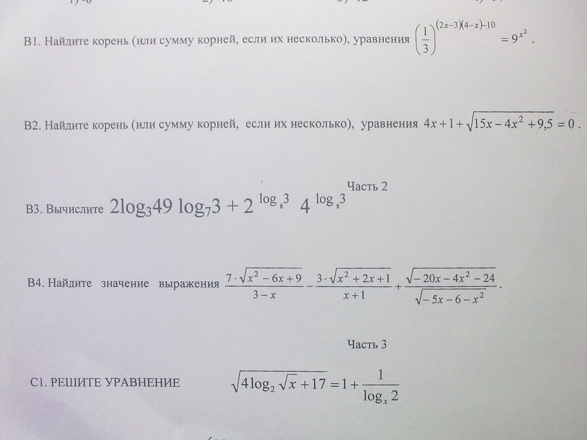
2log_349cdot log_73+2^{log_83}cdot 4^{log_83}=2log_37^2cdot frac{1}{log_37}+2^{log_{2^3}3}cdot 2^{2log_{2^3}3}=\\=frac{4log_37}{log_37}+2^{log_23^{frac{1}{3}}}cdot 2^{log_23^{frac{2}{3}}}=4+3^{frac{1}{3}}cdot 3^{frac{2}{3}}=4+3=7


(frac{1}{3})^{(2x-3)(4-x)-10}=9^{x^2}\\3^{-(2x-3)(4-x)+10}=3^{2x^2}\\-(8x-2x^2-12+3x)+10=2x^2\\12-11x-10=0\\22=11x\\x=frac{22}{11}=2
Ответ дал: Аноним
0
спасибо большое
Вас заинтересует