Помогите решить,это старая задача :))
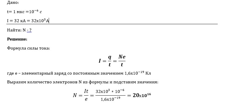
1) Время рабочего импульса ускорителя электронов равно 1 мкс. Средняя сила тока создаваемого этим ускорителем 32 кА. Определить число электронов ускоряемых за один пуск ускорителя.
Ответы
Ответ дал:
0
Ответ с решением во вложении:
Приложения:
Вас заинтересует
3 года назад
3 года назад
8 лет назад
8 лет назад
11 лет назад
11 лет назад
11 лет назад