задайте формулой квадратичную функцию если её график проходит через точки а(-1;7), б(0;1), с(1;-1)
Ответы
Ответ дал:
0
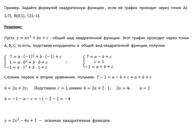
Решение в приложенной фотографии.
Приложения:
Ответ дал:
0
ДАНО
А, В, С - точки графика.
Y = k*x² - функция.
НАЙТИ
Уравнение функции.
ДУМАЕМ
1. Сказано, что точки принадлежат графику - строим график и по нему будем находить формулу функции.
2. С детства помним, что 2*2 = 2² = 4.
3. Квадраты натуральных чисел запомнили в школе:
1² =1,2² = 4,3² =9, 4² =16, и, конечно, 5*5 = 25..
РЕШЕНИЕ
Рисунок с графиком в приложении.
Пусть С(1;-1) - вершина параболы.
Находим коэффициент k.
(By-Cy) = k*(Bx-Cx)²
2 = k*1²
k = 2.
Проверяем по точке А(7;-1)
(Ay-Cy) = k*(Ax-Cx)²
8 = 2*2² = 8 - правильно.
Составляем уравнение функции - парабола с вершиной в точке С(1;-1) имеет уравнение:
y = 2*(x-1)² - 1 - ОТВЕТ
В другой записи
y = 2*x² - 4*x +1 - ОТВЕТ
Просто, понятно, быстро и совсем немного алгебры.
А, В, С - точки графика.
Y = k*x² - функция.
НАЙТИ
Уравнение функции.
ДУМАЕМ
1. Сказано, что точки принадлежат графику - строим график и по нему будем находить формулу функции.
2. С детства помним, что 2*2 = 2² = 4.
3. Квадраты натуральных чисел запомнили в школе:
1² =1,2² = 4,3² =9, 4² =16, и, конечно, 5*5 = 25..
РЕШЕНИЕ
Рисунок с графиком в приложении.
Пусть С(1;-1) - вершина параболы.
Находим коэффициент k.
(By-Cy) = k*(Bx-Cx)²
2 = k*1²
k = 2.
Проверяем по точке А(7;-1)
(Ay-Cy) = k*(Ax-Cx)²
8 = 2*2² = 8 - правильно.
Составляем уравнение функции - парабола с вершиной в точке С(1;-1) имеет уравнение:
y = 2*(x-1)² - 1 - ОТВЕТ
В другой записи
y = 2*x² - 4*x +1 - ОТВЕТ
Просто, понятно, быстро и совсем немного алгебры.
Приложения:
Вас заинтересует
3 года назад
8 лет назад
11 лет назад
11 лет назад
11 лет назад