• Предмет: Информатика
  • Автор: chuvashevaanas
  • Вопрос задан 10 лет назад

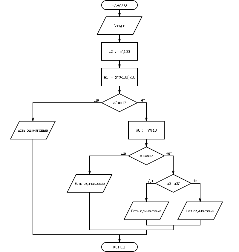
Составить блок-схему.Определите есть ли среди цифр заданного целого 3-х значного числа,одинаковые.Помогите ,пожалуйста!!!!

Ответы

Ответ дал: Аноним
0
В прилагаемой блок-схеме операция означает деление нацело (операция div в Паскале), а % - остаток от целочисленного деления (операция mod в Паскале).
Приложения:
Вас заинтересует