• Предмет: Химия
  • Автор: aysel001
  • Вопрос задан 10 лет назад

Помогитееее пожалуйста мои дорогиеееее людиии!!!!
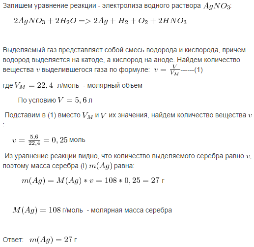
При электролизе водного раствора AgNO3 выделилось 5,6 литров газа сколько грамм металла отложилось на катоде.
 

Ответы

Ответ дал: myschoolKaterina
0
2 задача: При электролизе раствора CuCl2 масса катода увеличивается на 8 грамм. Какой газ выделится, какова его масса?
Приложения:
Ответ дал: myschoolKaterina
0
что именно
Ответ дал: aysel001
0
спасибо вам огромное)))
Ответ дал: aysel001
0
ок спасибо)
Вас заинтересует