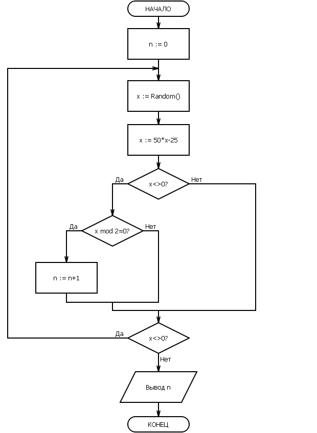
На числовой оси выбираются случайные числа пока не выбрали 0. Сколько четных чисел выбрали. Составить блок-схему алгоритм
Ответы
Ответ дал:
0
Блок-схема во вложении. Функция Random возвращает случайное число на [0,1]
Приложения:

Вас заинтересует
2 года назад
2 года назад
7 лет назад
7 лет назад
10 лет назад