• Предмет: Алгебра
  • Автор: вася008
  • Вопрос задан 11 лет назад

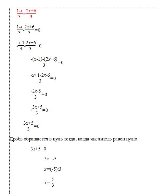
решите 1-_х_=__2х+6_

                 3         3

Ответы

Ответ дал: triolana
0

============================================

Приложения:
Вас заинтересует