• Предмет: Алгебра
  • Автор: Shopogolik
  • Вопрос задан 11 лет назад

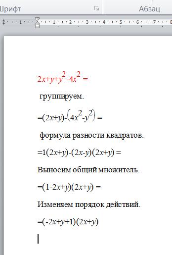
разложить на множители, вообще забыла, помогите:) 2x + y + y^2 - 4x^2

Ответы

Ответ дал: triolana
0

=========================================

Приложения:
Вас заинтересует