1)Найти 3 совершенное число(программа+блок схемы)
2)Определить 35 простое число(программа +блок схемы)
3)Дано:трехзначное число ,определить :является ли произведение его цифр трехзначным числом(программа+блок схемы)
Ответы
Ответ дал:
0
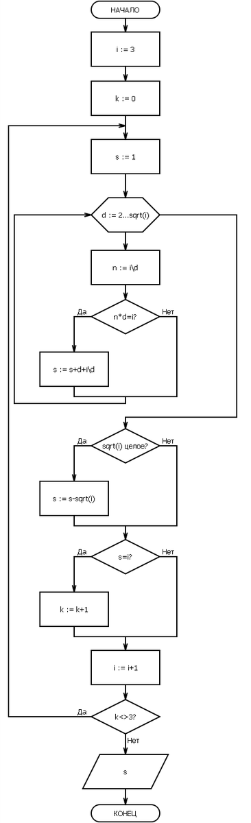
var
i, n, s: longint;
d, k: integer;
begin
i := 3; k := 0;
repeat
s := 1;
for d := 2 TO Trunc(sqrt(i)) do
begin
n := (i div d);
if n * d = i then s := s + d + (i div d);
end;
if int(sqrt(i)) = sqrt(i) then s := s - Trunc(sqrt(i));
if s = i then k := k + 1;
i := i + 1
until (k = 3);
Writeln('Третье совершенное число равно ',s)
end.
Тестовое решение:
Третье совершенное число равно 496
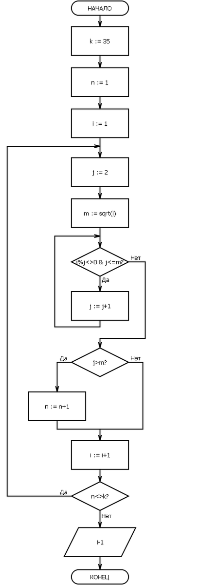
const
k=35; { k-е по порядку простое число }
var
i,j,n,m:integer;
begin
n:=1; i:=1;
repeat
j:=2;
m:=round(sqrt(i));
while (i mod j <>0) and (j<=m) do j:=j+1;
if j>m then n:=n+1;
i:=i+1
until (n=k);
Writeln(i-1)
end.
Тестовое решение:
137
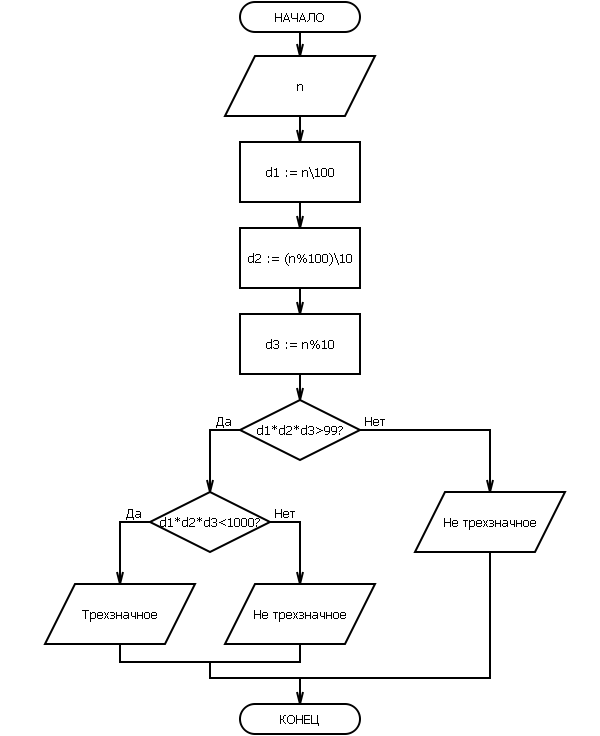
var
n, d1, d2, d3: integer;
begin
Write('Введите трехзначное число ->');
Readln(n);
d1 := (n div 100);
d2 := ((n mod 100) div 10);
d3 := (n mod 10);
if (d1 * d2 * d3 in [100..999]) then
Writeln('Произведение цифр трехзначное')
else Writeln('Произведение цифр не трехзначное')
end.
Тестовое решение:
Введите трехзначное число ->518
Произведение цифр не трехзначное
*** В блок-схемах использованы обозначения:
sqrt(x) - квадратный корень от х;
- операция целочисленного деления
% - операция остатка от целочисленного деления
i, n, s: longint;
d, k: integer;
begin
i := 3; k := 0;
repeat
s := 1;
for d := 2 TO Trunc(sqrt(i)) do
begin
n := (i div d);
if n * d = i then s := s + d + (i div d);
end;
if int(sqrt(i)) = sqrt(i) then s := s - Trunc(sqrt(i));
if s = i then k := k + 1;
i := i + 1
until (k = 3);
Writeln('Третье совершенное число равно ',s)
end.
Тестовое решение:
Третье совершенное число равно 496
const
k=35; { k-е по порядку простое число }
var
i,j,n,m:integer;
begin
n:=1; i:=1;
repeat
j:=2;
m:=round(sqrt(i));
while (i mod j <>0) and (j<=m) do j:=j+1;
if j>m then n:=n+1;
i:=i+1
until (n=k);
Writeln(i-1)
end.
Тестовое решение:
137
var
n, d1, d2, d3: integer;
begin
Write('Введите трехзначное число ->');
Readln(n);
d1 := (n div 100);
d2 := ((n mod 100) div 10);
d3 := (n mod 10);
if (d1 * d2 * d3 in [100..999]) then
Writeln('Произведение цифр трехзначное')
else Writeln('Произведение цифр не трехзначное')
end.
Тестовое решение:
Введите трехзначное число ->518
Произведение цифр не трехзначное
*** В блок-схемах использованы обозначения:
sqrt(x) - квадратный корень от х;
- операция целочисленного деления
% - операция остатка от целочисленного деления
Приложения:
Вас заинтересует
3 года назад
3 года назад
8 лет назад
10 лет назад
11 лет назад