Составить блок-схему алгоритма:
1. Вычислить У по формуле: У = (а+в-с) / (а-в)
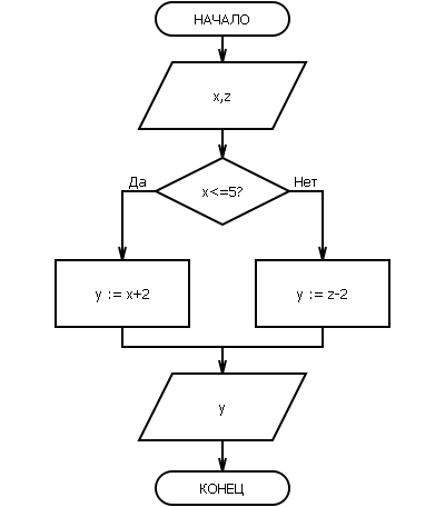
2. Вычислить у по формуле: У = { х+2, если х ≤ 5
{ z-2, если х > 5
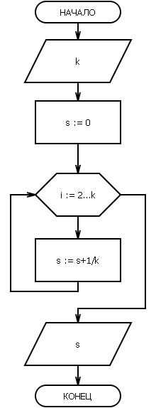
3. Вычислить произведение значения суммы : 1/2 + 1/3 + 1/4 + .... + 1/к
Ответы
Ответ дал:
0
Блок-схемы находятся во вложении
Приложения:



Вас заинтересует
2 года назад
2 года назад
7 лет назад
7 лет назад
10 лет назад
10 лет назад
10 лет назад