• Предмет: Физика
  • Автор: alisalera37
  • Вопрос задан 10 лет назад

СРООЧНО ОЧЕНЬ НУЖНО ПОЖАЛУЙСТА((((

С РЕШЕНИЕМ ДАНО И.Т.Д.
1. Удельная теплоемкость кирпича 880 Дж/ кг * °С. Какое количество теплоты потребуется для нагревания 1 кирпича массы 1 кг на 1 °С.
2. Вычислите количество теплоты необходимое для повышения температуры стальной заготовки на 200°С.её масса 35 кг
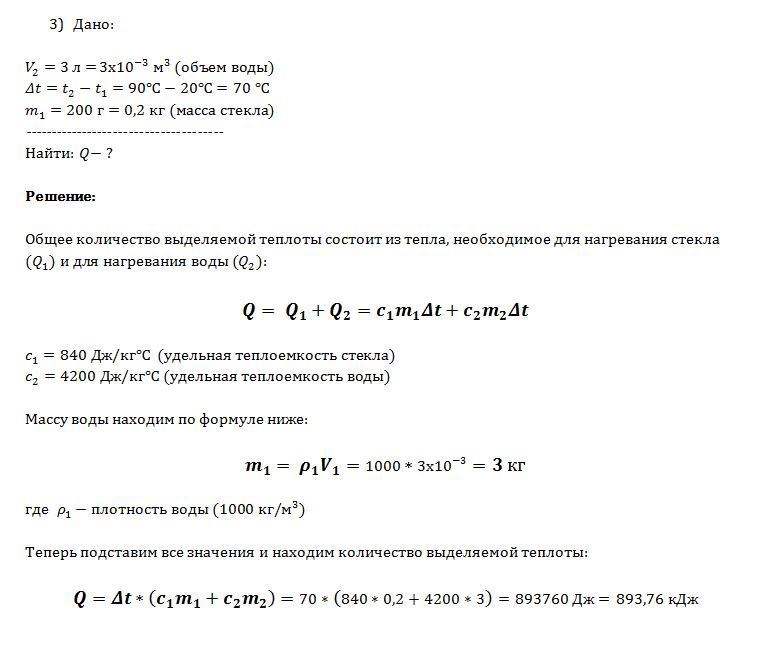
3.3-литровая стеклянная банка массой 200 грамм с горячей водой, температура которой 90 °С остывает до 20°С. Считая температуру банки равной температуре воды, расчитайте, какое выделяется количество теплоты?
4. Для нагревания свинцового шара на 20°С израсходовано 1400 дж энергия.какова масса шара??
5. в кострюле сожгли 15 кг сухих дровов.какое количество теплоты получили при этом тела,находящие вокруг стола??

ЗАРАНЕЕ СПАСИБО)))ВСЕМ ДОБРА**

Ответы

Ответ дал: livres
0

Решения во вложении:

Приложения:
Вас заинтересует