• Предмет: Химия
  • Автор: IfToday
  • Вопрос задан 10 лет назад

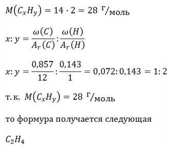
найдите молекулярную формулу газообразного вещества содержащее 85,7% углерода и 14, 3% водорода, если плотность этого вещества по водороду ровна 14 

Ответы

Ответ дал: КостюкПетя
0
Ось якто так дивися) 100 процентов правда

Приложения:
Вас заинтересует