Сделать математические постановки задач и нарисовать блок-схемы к ним:
1) Задан диаметр окружности. Найти площадь и длину окружности.
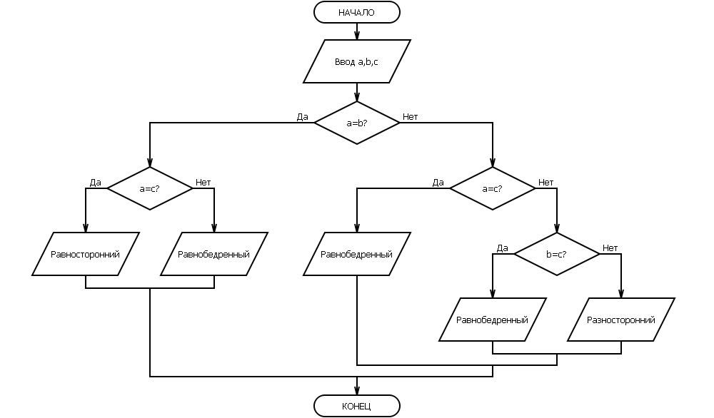
2)Заданы три стороны треугольника. Определить какой это треугольник: равносторонний или равнобедренный.
Ответы
Ответ дал:
0
1. Окружность.

Замечание: У окружности существует длина, а площадь существует только у круга - части плоскости, ограниченной окружностью, поэтому задача сформулирована не совсем точно.
2. У равнобедренного треугольника две стороны равны друг-другу. У расностороннего треугольника все стороны равны друг-другу.
Замечание: У окружности существует длина, а площадь существует только у круга - части плоскости, ограниченной окружностью, поэтому задача сформулирована не совсем точно.
2. У равнобедренного треугольника две стороны равны друг-другу. У расностороннего треугольника все стороны равны друг-другу.
Приложения:


Вас заинтересует
2 года назад
2 года назад
7 лет назад
7 лет назад
10 лет назад
10 лет назад
10 лет назад