• Предмет: Алгебра
  • Автор: marina151997
  • Вопрос задан 11 лет назад

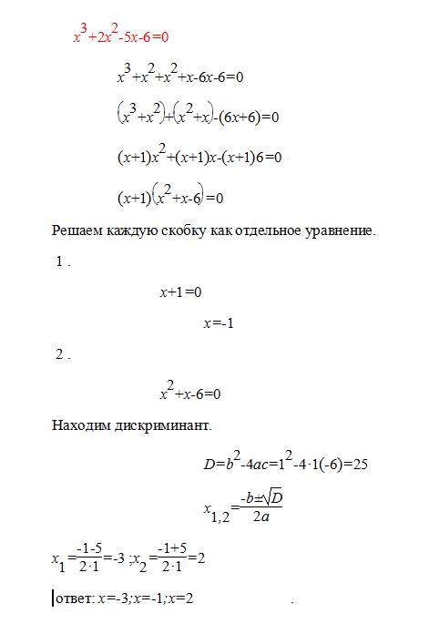
 помогите плииз! срочно!!   x³+2x²-5х-6=0

Ответы

Ответ дал: triolana
0

-------------------------------------------------------------------------------------

Приложения:
Вас заинтересует