Ответы
Ответ дал:
0
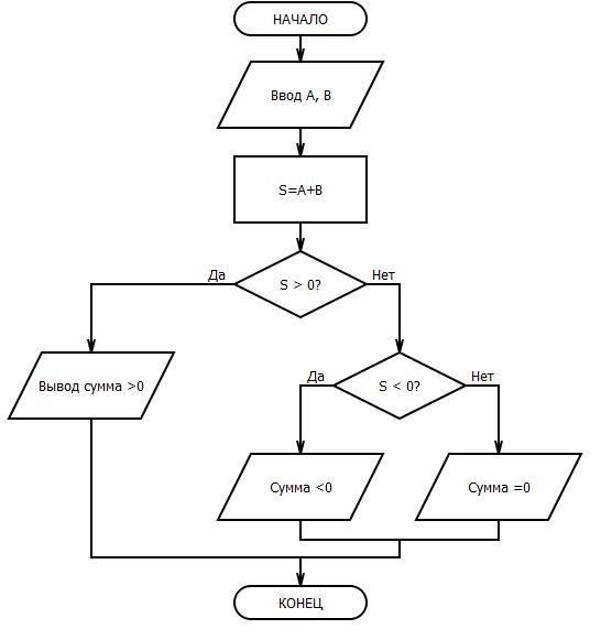
см блок - схему в файле...
Приложения:

Ответ дал:
0
Спасибо,большооее)
Вас заинтересует
2 года назад
2 года назад
7 лет назад
7 лет назад
10 лет назад
10 лет назад
10 лет назад