помогите,пожалуйста))напишите блок-схему к этой программе(одномерные массивы)язык программирования-Паскаль.
Программа:
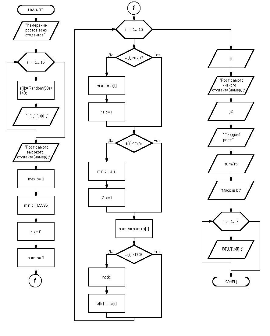
var a, b:array [1..15] of integer;
i, max, min, j1, j2, sum, k:integer;
begin
write('Измерения ростов всех студентов ');
randomize;
for i:=1 to 15 do
begin
a[i]:=random(50)+140;
write ('а[',i,']-',a[i],';');
end;
writeln;
write('Рост самого высокого студента (номер): ');
max := 0;
min := 65535;
k := 0;
sum := 0;
for i := 1 to 15 do
begin
if (a[i] > max) then begin max := a[i]; j1 := i; end;
if (a[i] < min) then begin min := a[i]; j2 := i; end;
sum := sum + a[i];
if (a[i] > 170) then
begin
inc(k);
b[k] := a[i];
end;
end;
writeln(j1);
write('Рост самого низкого студента (номер): ');
writeln(j2);
write('Средний рост: ');
writeln(sum/15:4:2);
write('Массив b:');
for i := 1 to k do write('B[',i,']',b[i], ';');
readln;
end.
Вывод:
Измерения
ростов всех студентов
а[1]-159;а[2]-183;а[3]-176;а[4]-168;а[5]-156;а[6]-165;а[7]-187;а[8]-144;а[9]-162;а[10]-164;а[11]-142;а[12]-158;а[13]-159;а[14]-163;а[15]-182;
Рост самого высокого студента (номер): 7
Рост самого низкого студента (номер): 11
Средний рост: 164.53
Массив b:B[1]183;B[2]176;B[3]187;B[4]182;
буду очень благодарна))
Ответы
Ответ дал:
0
Блок-схема во вложении.
Приложения:

Вас заинтересует
2 года назад
7 лет назад
7 лет назад
10 лет назад
10 лет назад