• Предмет: Информатика
  • Автор: lalalallalalall
  • Вопрос задан 10 лет назад

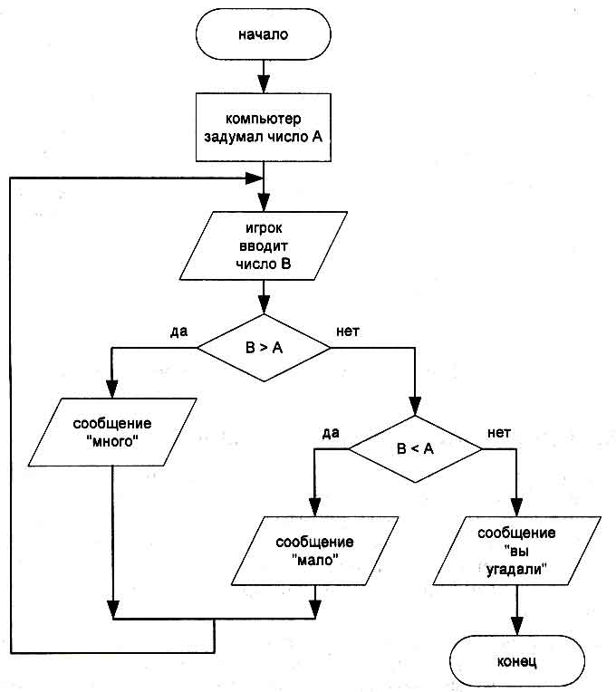
Блок-схема комбинированного алгоритма.

Ответы

Ответ дал: Рромка
0
Думаю,тебе это подойдет..или просто примером,.как хочешь)
Приложения:
Ответ дал: lalalallalalall
0
Спасибо :)
Вас заинтересует