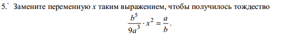
Помогите пожалуйста,Замените переменную х таким выражением чтобы получилось тождество ,8 класс
Приложения:

Ответы
Ответ дал:
0
Вас заинтересует
2 года назад
2 года назад
7 лет назад
7 лет назад
10 лет назад