Народ помогите решить! Срочно! ПОЖАЛУЙСТА!
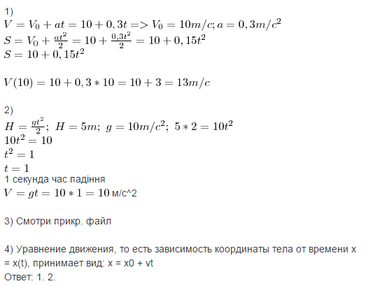
1)Проекція швидкості руху тіла задана рівняннм Vx=10+0,3t.Запишіть формулу для проекції переміщення і обчисліть швидкість в кінці 10-ї секунди руху.
2) Тіло впало з висоти 5м. визначити час падіння і кінцеву швидкість падіння.
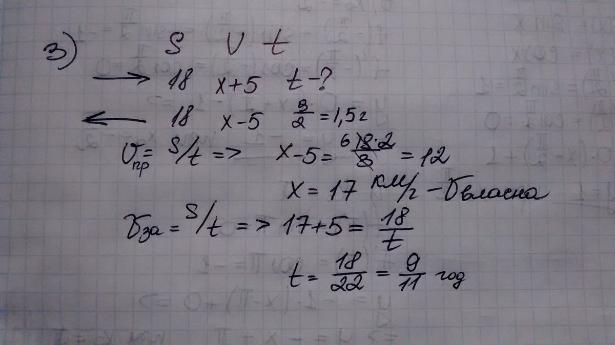
3)За 1.5 год. моторний човен проходить проти течії відстань 18км. За який час він пройде зворотний шлях, якщо швидкість течії 5км/год.
4)Які з наведених залежностей описують рівномірний рух? 1.x=4t+2 2.x=8t 3.x=4-t 4.V=6
Ответы
Ответ дал:
0
1)

2)

1 cекунда час падіння
м/с^2
3) Смотри прикр. файл
4) Уравнение движения, то есть зависимость координаты тела от времени х = х(t), принимает вид: х = x0 + vtОтвет: 1. 2.
2)
1 cекунда час падіння
3) Смотри прикр. файл
4) Уравнение движения, то есть зависимость координаты тела от времени х = х(t), принимает вид: х = x0 + vtОтвет: 1. 2.
Приложения:
Вас заинтересует
3 года назад
3 года назад
8 лет назад
8 лет назад
10 лет назад
10 лет назад
11 лет назад