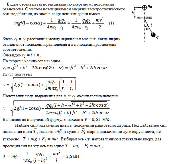
Шарик массой , заряд которого , подвешен на нити длиной . Над точкой подвеса на расстоянии от нее помещен заряд . Шарик отклоняют от положения равновесия на угол и отпускают. Найти скорость (в м/с) шарика при прохождении шариком положения равновесия. Значение электрической постоянной ε0 = 8,85•10–12 Ф/м. Ускорение свободного падения 10 м/с2. Ответ дайте с точностью до сотых
Ответы
Ответ дал:
0
вот тут вот на рисунке все есть и описано в точности
Приложения:

Вас заинтересует
2 года назад
2 года назад
7 лет назад
7 лет назад
10 лет назад
10 лет назад
10 лет назад
10 лет назад