• Предмет: Алгебра
  • Автор: jsimonj
  • Вопрос задан 11 лет назад

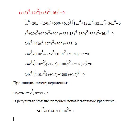
Решите уравнение методом замены переменной.(x+5)^4-13x^2(x+5)^2+36x^4=0

Мне нужно только то выражение, которое нужно заменить.(Можете все уравнение не решать)

Ответы

Ответ дал: triolana
0

=============================================================

Приложения:
Вас заинтересует