• Предмет: Физика
  • Автор: EgaL
  • Вопрос задан 11 лет назад

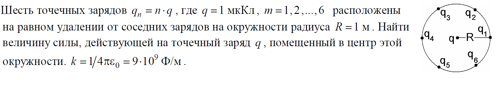
Шесть точечных зарядов q₊=n*q, где q=1мкКл , m=1,2,...,6 расположены
на равном удалении от соседних зарядов на окружности радиуса R=1 м . Найти величину силы, действующей на точечный заряд q , помещенный в центр этой окружности. 

Приложения:

Ответы

Ответ дал: miklgr500
0

По супер позиции сил получится,что сумма всех сил будет равна нулю,т.к. из диаметрально противоположных точек будут выходит силы одинаковые по модулю но разные по направлению.

Вас заинтересует