Ответы
Ответ дал:
0
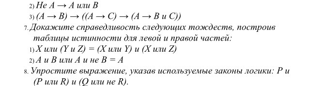
Составляете таблицы истинности и сверяете нужные вам столбцы. Удачи!
P.S. T - это у меня истина от true, F - это ложь, False.
P.S. T - это у меня истина от true, F - это ложь, False.
Приложения:


Вас заинтересует
2 года назад
2 года назад
7 лет назад
7 лет назад
10 лет назад
10 лет назад
10 лет назад
10 лет назад