• Предмет: Математика
  • Автор: Аноним
  • Вопрос задан 10 лет назад

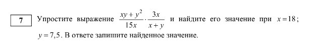
Упростите выражение.9 класс

Приложения:

Ответы

Ответ дал: dmitrogalay
0
тут все просто підставляєш х і у і дізнаєшся відповідь і має вийти десь приблизно 2
Вас заинтересует