• Предмет: Алгебра
  • Автор: missdzyudo
  • Вопрос задан 10 лет назад

 sqrt[3]{x} -3 sqrt[6]{x} -18=0
Решите ранение срочно!

Ответы

Ответ дал: Аноним
0
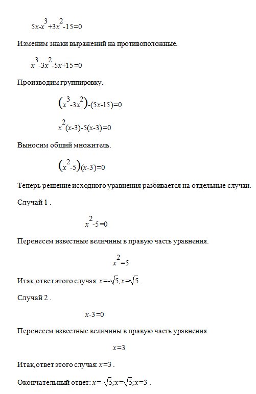
Решение вашего за задния в виде фото
Приложения:
Вас заинтересует