• Предмет: Алгебра
  • Автор: hasee
  • Вопрос задан 10 лет назад

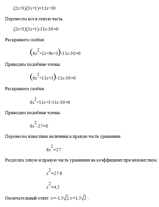
(2х+3)(3х+1)=11х+30 решите уравнение







Ответы

Ответ дал: Аноним
0
Решение в виде фотограффии
Приложения:
Вас заинтересует