• Предмет: Алгебра
  • Автор: ЛенкаФоминых
  • Вопрос задан 10 лет назад

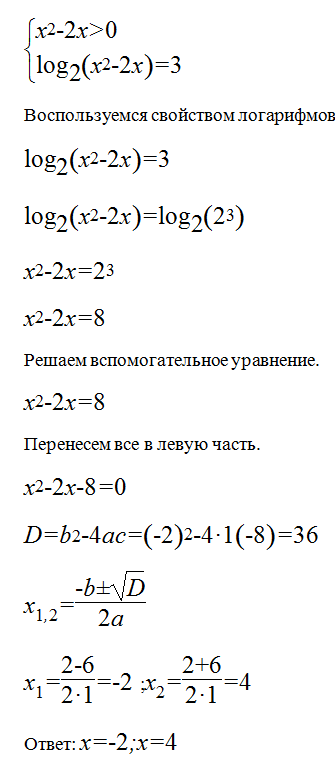
Помогитееее срочно!!!!!! Log2 (x^2-2х)=3

Ответы

Ответ дал: Аноним
0
Решение во вложении......................
Приложения:
Вас заинтересует