помогите решить биквадратное уравнение 4x - 12x + 1 = 0
с обьяснениями пожалуйста
4x - четвертной степени
12x во второй
Ответы
Ответ дал:
0
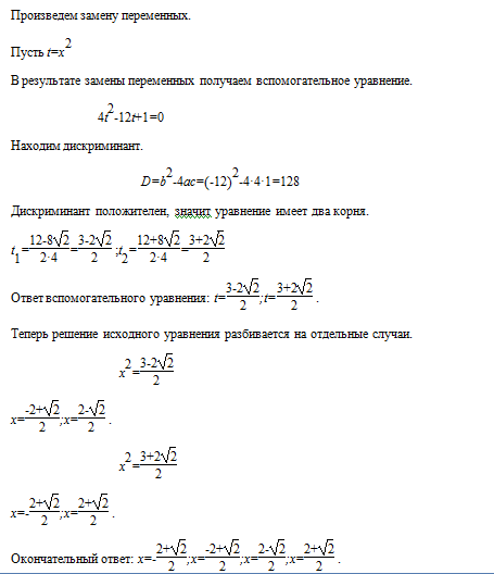
Решение смотреть во вложении............
Приложения:

Ответ дал:
0
Это от руки написано ил программа?
Ответ дал:
0
здесь я не привык решать в виде латекс
Ответ дал:
0
Сделаем замену:
x²=t, t≥0(потому что x² - число всегда неотрицательное)
Возвращаемся к замене. Оба корня удовлетворяют условию t≥0.
Плохие числа получились:)
Приложения:

Вас заинтересует
2 года назад
2 года назад
7 лет назад
10 лет назад
10 лет назад