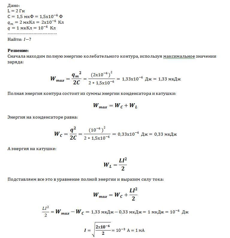
В колебательном контуре, состоящем из катушки индуктивностью 2 Гн и конденсатора ёмкостью 1,5 мкФ, максимальное значение заряда на пластинах 2 мкКл. Определить значение силы тока в контуре в тот момент, когда заряд на пластинах конденсатора станет равным 1 мкКл
Ответы
Ответ дал:
0
Решение во вложении:
Приложения:
Вас заинтересует
3 года назад
3 года назад
8 лет назад
8 лет назад
10 лет назад
10 лет назад
11 лет назад