Ответы
Ответ дал:
0
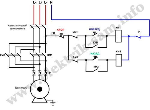
Электрическая схема реверса
Приложения:

Вас заинтересует
2 года назад
2 года назад
7 лет назад
7 лет назад
10 лет назад
10 лет назад