физика) человек массой 60 кг стоит на льду и ловит мяч массой 500 г,который летит горизонтально со скоростью 20 м/c. На какое расстояние откатится человек с мячом по горизонтальной поверхности льда, если коэффициент трения равен 0,05?
и еще одна
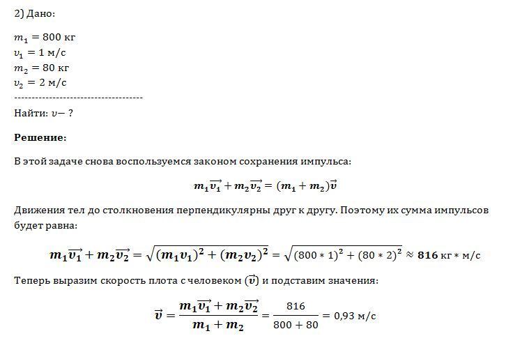
плот массой 800кг плывет по реке со скоростью 1 м/c. на плот с берега перпендикулярно направлению движения плота прыгает челове массой 80 кг со скоростью 2 м/с. определите скорость плота с человеком
Ответы
Ответ дал:
0
Решения во вложениях:
Приложения:



Вас заинтересует
2 года назад
8 лет назад
8 лет назад
10 лет назад
10 лет назад
10 лет назад