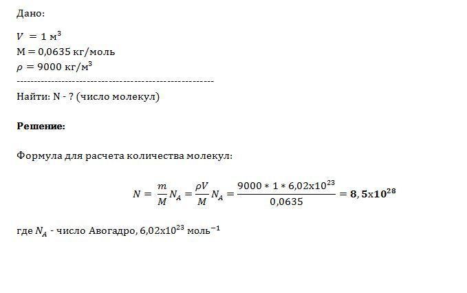
Определите число атомов в меди объёмом 1м в кубе . Молярная масса меди M=0,635 кг/моль, ро=9000 кг/м в кубе.
Ответы
Ответ дал:
0
Решение во вложении:
Приложения:

Вас заинтересует
2 года назад
2 года назад
7 лет назад
7 лет назад
10 лет назад
10 лет назад