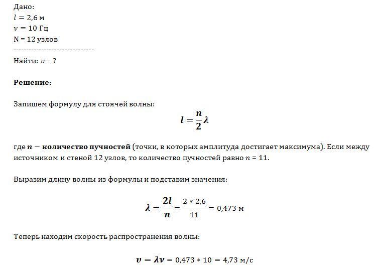
Шнур длиной 2,6 и одним концом привязан к стене, а другой конец колеблется с частотой 10 Гц. В шнуре возбуждаются стоячие волны. Между источником и стеной 12 узлов. Определите скорость распространения волны в шнуре
Ответы
Ответ дал:
0
Решение во вложении:
Приложения:

Вас заинтересует
2 года назад
2 года назад
7 лет назад
7 лет назад
10 лет назад
10 лет назад