• Предмет: Геометрия
  • Автор: Максим100100
  • Вопрос задан 10 лет назад

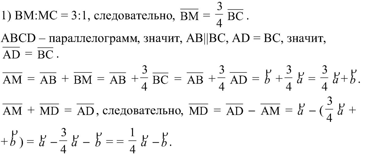
В параллелограмме АВСД точка М лежит на стороне ВС, ВМ:МС=3:2. Вырази вектор МА через векторы АВ и АД

Ответы

Ответ дал: dfhdfhf20022004
0
Ответ на фото (не знаю правельна решила или нет )
Приложения:
Вас заинтересует