• Предмет: Математика
  • Автор: Hjalmarsson
  • Вопрос задан 10 лет назад

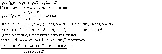
Докажите, что
tga*tgb+(tga+tgb)*ctg*(a+b)=1

Ответы

Ответ дал: tatiana666
0
попробуй вот так доказать.................
Приложения:
Вас заинтересует