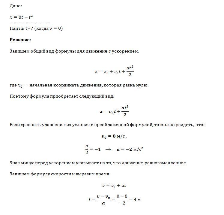
зависимость координаты некоторого тела от времени описывается уравнением x=8t-t*t . В какой момент времен скорость тела равна нулю ?
Ответы
Ответ дал:
0
Решение во вложении:
Приложения:

Вас заинтересует
2 года назад
2 года назад
8 лет назад
10 лет назад
10 лет назад
10 лет назад