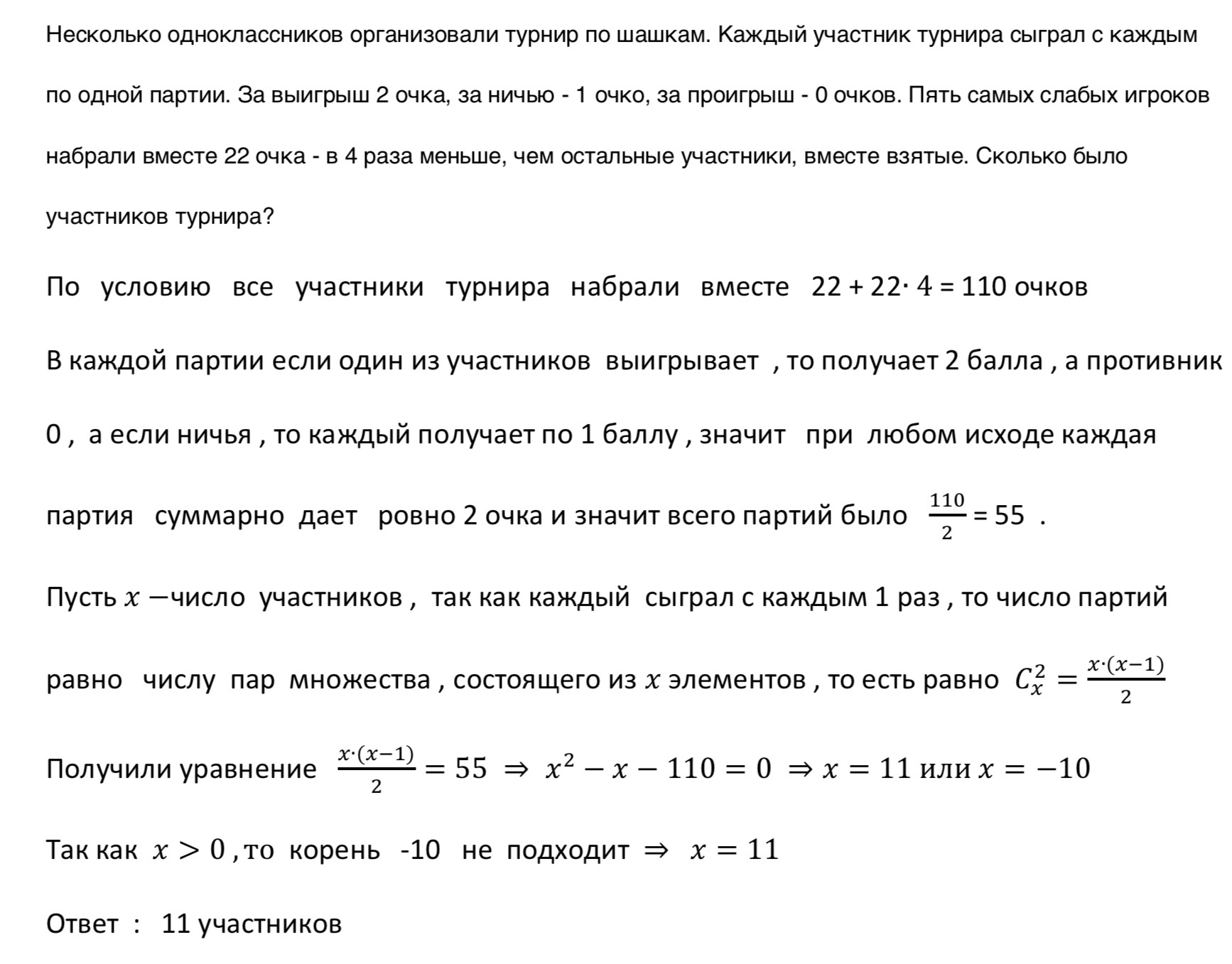
несколько одноклассников организовали турнир по шашкам. Каждый участник турнира сыграл с каждым по одной партии. За выигрыш 2 очка, за ничью- 1 очко, за проигрыш - 0 очков. Пять самых слабых игроков набрали вместе 22 очка - в 4 раза меньше, чем остальные участники, вместе взятые. Сколько было участников турнира?
Ответы
Ответ дал:
0
Решение : ////////////////////////////////
Приложения:

Вас заинтересует
2 года назад
7 лет назад
7 лет назад
10 лет назад
10 лет назад