ПОЖАЛУЙСТА ПОМОГИТЕ ЗАЧЕТНАЯ РАБОТА!!!!
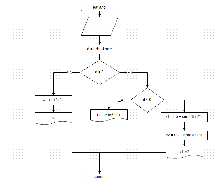
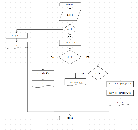
Постройте блок-схему алгоритма решения квадратного уравнения вида ax^2 + bx + с = 0 . Предусмотрите ситуации, когда коэффициэнт A = 0 или дискриминант отрицательный
Ответы
Ответ дал:
0
Надеюсь правильно сделал, ибо давно блок-схемы не делал:)
upd: не заметил условия, второй рисунок со всеми условиями.
upd: не заметил условия, второй рисунок со всеми условиями.
Приложения:


Вас заинтересует
2 года назад
7 лет назад
10 лет назад
10 лет назад
10 лет назад
10 лет назад