Ответы
Ответ дал:
0
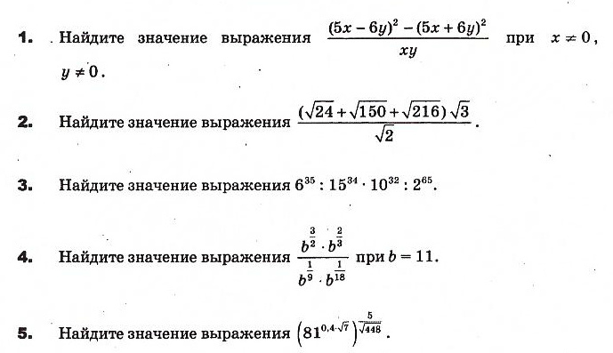
2) Решение:
((корень из 24*корень из 3) + (корень из 150*корень из 3) + (корень из 216*корень из 3)/корень из 2=
(корень из 72/корень из 2) + (корень из 450/корень из 2) + (корень из 648/корень из 2)=
корень из 36+корень из 225 + корень из 324=
6+15+18=39
Ответ:39
((корень из 24*корень из 3) + (корень из 150*корень из 3) + (корень из 216*корень из 3)/корень из 2=
(корень из 72/корень из 2) + (корень из 450/корень из 2) + (корень из 648/корень из 2)=
корень из 36+корень из 225 + корень из 324=
6+15+18=39
Ответ:39
Вас заинтересует
2 года назад
2 года назад
8 лет назад
10 лет назад
10 лет назад
11 лет назад