объясните пожалуйста почему вторая серия решений включает в себя первую?а не наоборот?и как вообще можно догадаться подставить одно число выраженное через другое в уравнение
Приложения:
Ответы
Ответ дал:
0
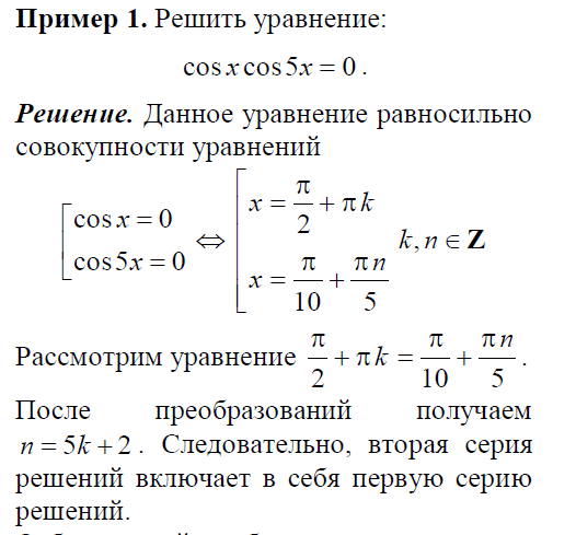
В решении они их уравняли.
Пи/2+ПиK=Пи/10+Пиn/5 приведем к общему знаменателю, это 10.
Пи/2 домножим на 5, Пиk на 10, Пи/10 на 1, Пиn на 2.
5Пи+10Пиk=Пи+2Пиn
5Пи+10Пиk-Пи=2Пиn
4Пи+10ПиK=2Пиn разделим всё на 2.
2Пи+5ПиK=Пиn разделим всё на Пи
2+5K=n
n=5k+2.
P.S. Помог с решением? Тогда нажми "Спасибо" и оцени. Буду благодарен.
Пи/2+ПиK=Пи/10+Пиn/5 приведем к общему знаменателю, это 10.
Пи/2 домножим на 5, Пиk на 10, Пи/10 на 1, Пиn на 2.
5Пи+10Пиk=Пи+2Пиn
5Пи+10Пиk-Пи=2Пиn
4Пи+10ПиK=2Пиn разделим всё на 2.
2Пи+5ПиK=Пиn разделим всё на Пи
2+5K=n
n=5k+2.
P.S. Помог с решением? Тогда нажми "Спасибо" и оцени. Буду благодарен.
Ответ дал:
0
это то я поняла.я не понимаю почему решения совпадают?
Ответ дал:
0
Это 2 схожих уравнение. Второе больше его в 5 раз. А расписываются одним решением функции косинуса. Понятно? Если нет, то спроси подробнее.
Ответ дал:
0
да....точноо...даже не заметила что первое в пять раз больше)))но все-равно,зачем нужно было выражать n через k?
Ответ дал:
0
Не знаю. Таков путь решения.)
Вас заинтересует
3 года назад
8 лет назад
8 лет назад
10 лет назад
10 лет назад
11 лет назад
11 лет назад