Исследовать методами дифференциального исчисления
и построить график функции
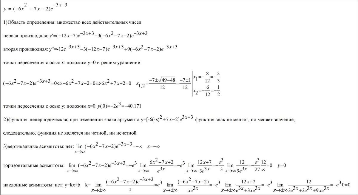
y = ( - 6x^2 - 7x - 2) exp( - 3x + 3)
Ответы
Ответ дал:
0
решение смотри во вложении
Приложения:



Вас заинтересует
2 года назад
7 лет назад
10 лет назад
10 лет назад
10 лет назад