Ответы
Ответ дал:
0
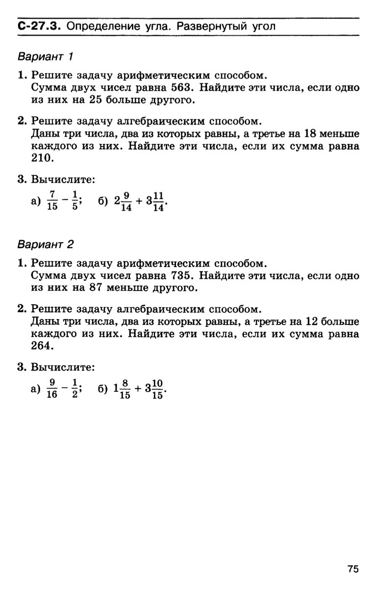
1)735-87=648
648:2=324
324+87=411
числа 324 и 411
2)х+х+(х+12)=264
3х=252
х=84
числа 84,84,96
3) а. 1/16 б. 5,2
648:2=324
324+87=411
числа 324 и 411
2)х+х+(х+12)=264
3х=252
х=84
числа 84,84,96
3) а. 1/16 б. 5,2
Ответ дал:
0
Спасибо)
Вас заинтересует
3 года назад
3 года назад
8 лет назад
8 лет назад
10 лет назад
10 лет назад
11 лет назад