ДАЮ 15 БАЛЛОВ!!! ПОМОГИТЕ пожалуйста!!!
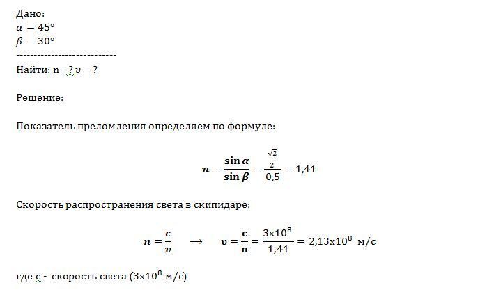
Определите показатель преломления скипидара и скорость распространения света в скипидаре, если известно, что при угле падения 45 градусов угол преломления равен 30 градусов.
Ответы
Ответ дал:
0
Решение во вложении:
Приложения:

Вас заинтересует
2 года назад
2 года назад
7 лет назад
7 лет назад
10 лет назад
10 лет назад
10 лет назад