• Предмет: Алгебра
  • Автор: Nastenka2006
  • Вопрос задан 11 лет назад

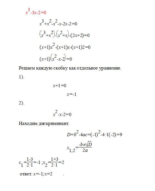
X^3-3x-2=0 помогите пожалуйста срочно))

Ответы

Ответ дал: triolana
0

=======================================

Приложения:
Вас заинтересует