• Предмет: Геометрия
  • Автор: sandra2497
  • Вопрос задан 3 года назад

Помогите с геометрией

Приложения:

Ответы

Ответ дал: Denik777
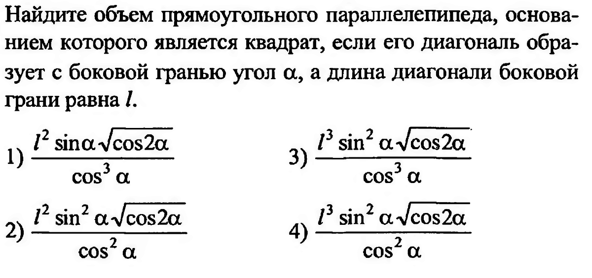
1
Если сторона основания равна a и высота равна h, то
a=l\,{\rm tg}\,\alpha;
h=\sqrt{l^2-a^2}=l\sqrt{1-{\rm tg}^2\alpha}=(l\sqrt{\cos 2\alpha})/\cos{\alpha}.
Значит, объем равен
V=ha^2=(l^3\,{\rm tg}^2\alpha\sqrt{\cos2\alpha})/\cos\alpha=(l^3\sin^2\alpha\sqrt{\cos2\alpha})/\cos^3\alpha.
Так что, ответ: 3).


Вас заинтересует