В колбе имеется раствор соли концентрации p %. Из колбы в пробирку отливают 1/3 раствора, а оставшуюся часть выпаривают, пока процентное содержание соли
не повысится вдвое. Когда отделенную часть раствора снова долили в колбу, выяснилось, что содержание соли в полученном растворе стало (p+15) %. Определите концентрацию первоначального раствора
Решить полностью и понятно
Ответы
Ответ дал:
1
так как вылили 1/3 то осталось 2/3 с процентностью Р.после выпаривания осталось 1/3 но с процентностью 2Р.т к можно составить пропорцию и она будет обратнопропорциональной 2/3~Р x~2Р.х это и есть объем смеси после выпаривания.теперь их смешают и получат раствор с средней процентностью 1.5Р .и знаем что 1.5Р=15 +Р отсюда Р равен 30%
Аноним:
Объясните пожалуйста
Ответ дал:
1
постараюсь быть понятной)))
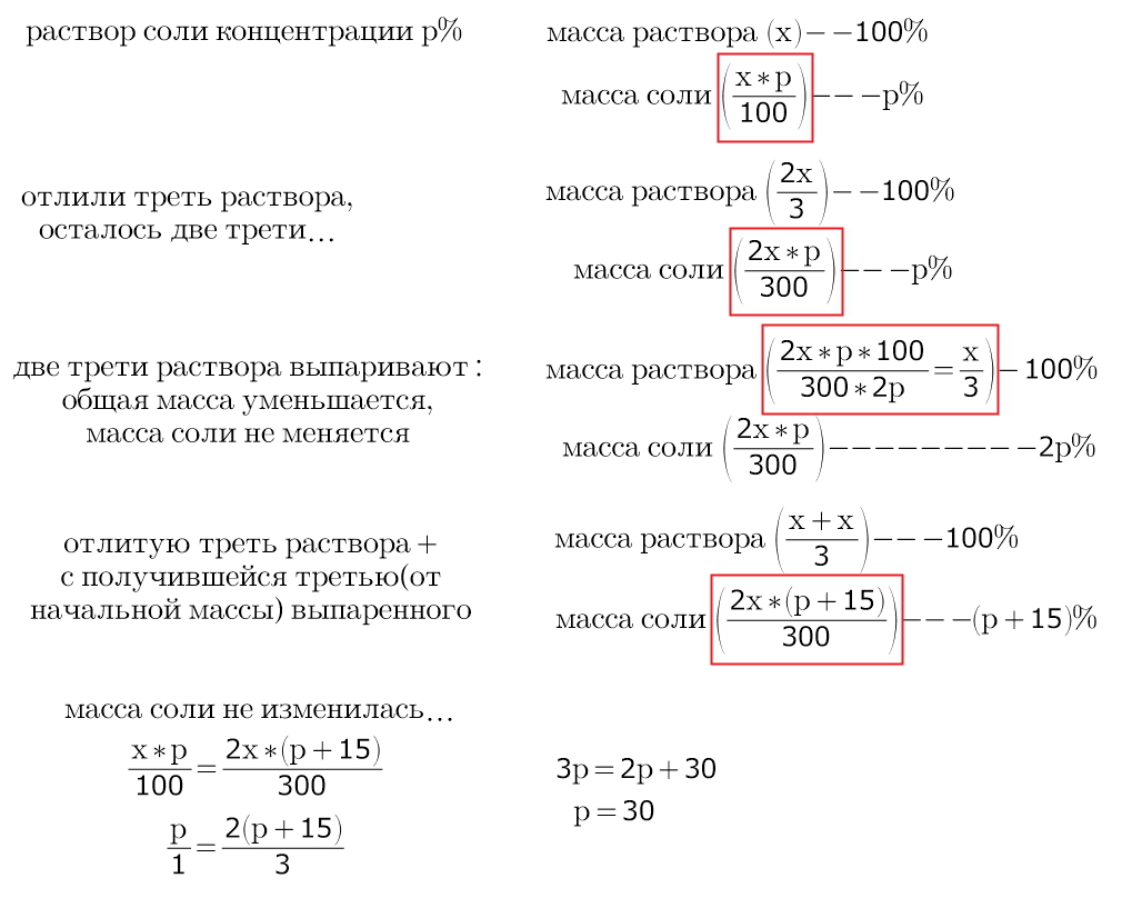
условие задачи на проценты можно записать пропорцией...
в записи я рамочкой выделила вычисляемую часть пропорции,
например, обозначив массу раствора за (х) и в процентах это 100%,
зная концентрацию соли (р%), можно записать(вычислить) массу соли...
и так для каждого этапа из условия задачи...
осталось две трети --- теперь эта масса составляет 100% -- запишем массу соли в новых условиях
изменилось процентное содержание соли (выпарили воду) -- запишем новую массу раствора (масса соли не изменилась))
т.е. по указанным процентам
либо вычисляем массу целого, либо массу части...
как-то так
условие задачи на проценты можно записать пропорцией...
в записи я рамочкой выделила вычисляемую часть пропорции,
например, обозначив массу раствора за (х) и в процентах это 100%,
зная концентрацию соли (р%), можно записать(вычислить) массу соли...
и так для каждого этапа из условия задачи...
осталось две трети --- теперь эта масса составляет 100% -- запишем массу соли в новых условиях
изменилось процентное содержание соли (выпарили воду) -- запишем новую массу раствора (масса соли не изменилась))
т.е. по указанным процентам
либо вычисляем массу целого, либо массу части...
как-то так
Приложения:

Вас заинтересует
2 года назад
2 года назад
2 года назад
2 года назад
7 лет назад
9 лет назад