• Предмет: Физика
  • Автор: azizas
  • Вопрос задан 11 лет назад

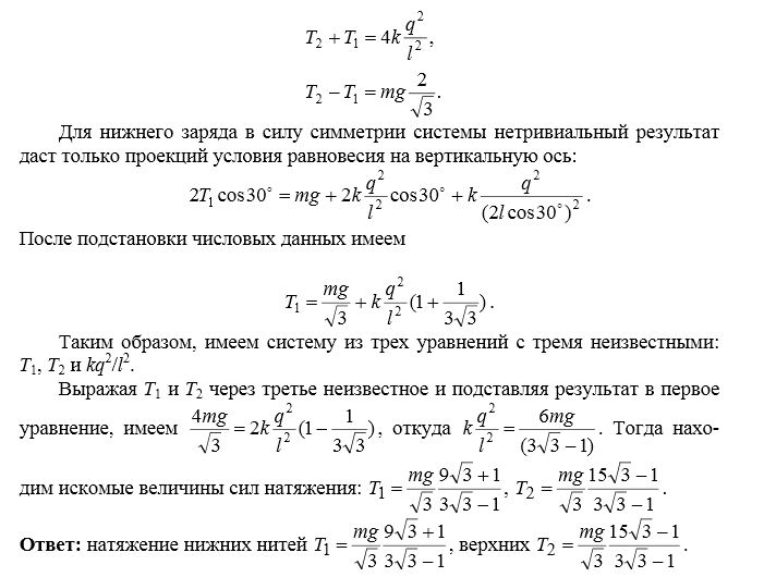
Четыре небольших одинаково заряженных бусинки массой m каждая соединили четырьмя одинаковыми непроводящими нитями и подвесили за одну из бусинок , при этом нити , идущие от точко подвеса , образовали угол 60 градусов . определите силы натяжения нитей.

Ответы

Ответ дал: Аноним
0

см.влож

===========================================

 

Приложения:
Вас заинтересует