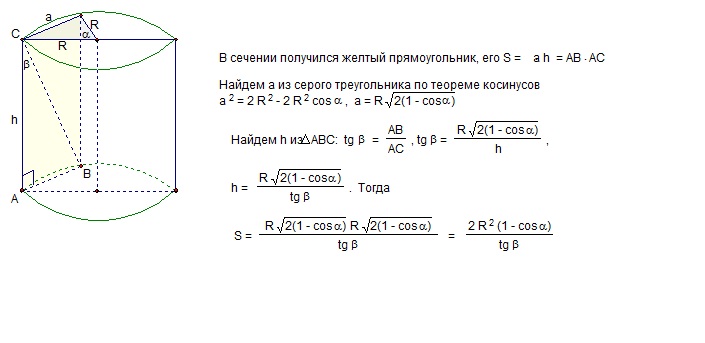
ПОЖАУЙСТА !КТО ПОНИМАЕТ! ПОМОГИТЕ! Паралельно осі циліндра проведено площину, що перетинає його нижню основу по хорді, яку видно з центра цієї основи під кутом а (альфа). Знайдіть площу перерізу, якщо радіус циліндра дорівнює R, а кут між діагоналлю і твірною дорівнює b (бета).
Ответы
Ответ дал:
0
использовано: теорема косинусов для вычисления одной из сторон прямоугольника - сечения, определение тангенса угла в прямоугольном треугольнике, формула площади прямоугольника
Приложения:

Вас заинтересует
2 года назад
2 года назад
8 лет назад
8 лет назад
10 лет назад
10 лет назад